Elliott Sound Products   Project 3A

Updated 60-100W Hi-Fi Power Amplifier

Rod Elliott (ESP)

Please Note:  PCBs are available for this project.  Click the image for details.

Introduction

The basis for this amplifier is published as Project 03, and although I make no claims for it to be "state of the art" (in fact the base design is now over 20 years old), this is an extremely good amplifier.  It is a simple amp to build, uses commonly available parts and is stable and reliable.  The design featured is a full update on the original project, and although it has many similarities, is really a new design.

This new amp (like the original) is based on an amp I originally designed many years ago, of which hundreds were built.  Most were operated as small PA or instrument amps,  but many also found their way into home hi-fi systems.  The amp is capable of driving 4 Ohms, but it is starting to push the limits of the transistors, however, even when used at 4 Ohms, very few failures were encountered.

This amplifier, although very simple, is capable of superb performance.  This is not an amp to be under estimated, as the sonics are very good indeed, and this is due (in part, at least) to the inherent simplicity of the design.  The amp is exceptionally quiet, and is reasonably tolerant of difficult loads.  It is an ideal amplifier for biamped systems, and may be operated in bridge mode (BTL) if the selected output transistors have the necessary power ratings (e.g. MJ21193/4).

The design has had the benefit of many, many years of consistent use, and this version is the best of all - the refinements ensure minimum "switch on" or "switch off" noise, and the availability of really good output devices has improved on a known and very stable design.

I have heard nothing but praise from those who have built this amplifier - the only feedback I have received has been very positive indeed.  The sound quality is up there with the very best.  Highly recommended !

A reader has constructed a site based on the assembly of the P3A amp, and he has some useful information that will be helpful for anyone else looking for equivalent transistors, design guides, etc.  Tyler has put considerable effort into the site - highly recommended.  See the Project 3A Construction Guide.


Description

Note that like the original, there is (still) no output short circuit protection, so if speaker leads are shorted while the amp is working with a signal, there is a very real risk of the transistors being destroyed.  The specifications are very similar to those of the original project, but the use of a current sink in the differential pair input stage means that there is virtually no thump at turn on or off.

I have also added the ability to adjust the quiescent current, and with the transistors specified the amp will provide 100W into 8 ohms, at a maximum supply voltage of +/-42V.  This supply is easily obtained from a 30-0-30V transformer.

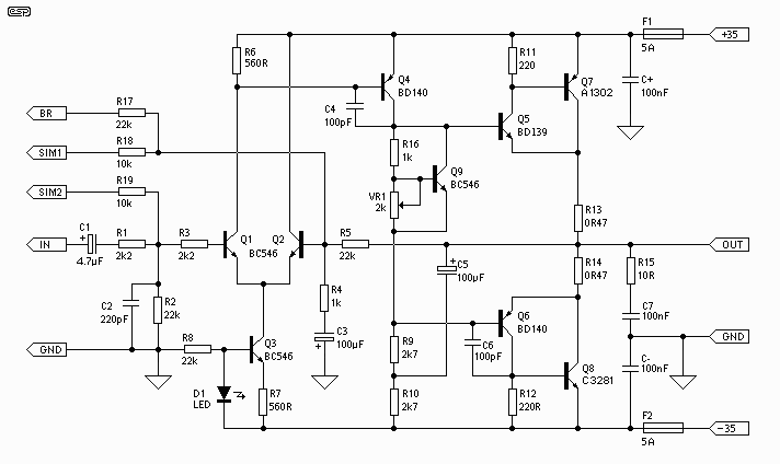
Figure 1
Figure 1 - Amplifier Schematic

As can be seen, it is not a complex amp, but the performance is excellent.  Connections are provided for a SIM (Sound Impairment Monitor), and there is also a resistor (R17) added to allow bridging.  This resistor connects to the output of the other amplifier (the master).  When used in this way, the input should be grounded - do not omit the capacitor, or DC offset will be too high.  When used in bridge mode (also called BTL - Bridge Tied Load), the SIM should be taken from the master amplifier only.

For use into 4 ohms (including bridging into 8 ohm loads), do not exceed +/-35V (from a 25-0-25V transformer).  Most applications will be satisfied with the lower voltage, and the reliability of the amp is assured with almost any load.  In bridge mode, this amp will happily produce 200W into 8 ohms, and will do so reliably even for continuous high power levels.  Never attempt to operate the amp in bridge mode into 4 ohms, as this represents an equivalent load to each amp of 2 ohms.  The amp was not designed to handle this, and will fail.

D1 is a green LED, and should be a standard type.  Don't use a high brightness LED, or change the colour.  This is not for appearance (although the green LED looks pretty neat on the board), but for the voltage drop - different coloured LEDs have a slightly different voltage drop.

VR1 is used to set the quiescent current, and normally this will be about 100mA.  The amp will work happily at lower current, but the distortion starts to be noticeable (on a distortion meter monitored by an oscilloscope) at less than around 40mA.  The Class-A driver (Q4) has a constant current load by virtue of the bootstrap circuit R9, R10 and C5.  Stability is determined by C4, and the value of this cap should not be reduced.  With fast output transistors such as those specified (2SC3281 and 2SA1302), power bandwidth will be good to over 30kHz.

With the suggested and recommended 35V supplies, Q4 and the output drivers (Q5 and Q6) will normally not require a heatsink. With 4 ohm loads, you may find that a heatsink for Q5 and Q6 is needed, but my experience is that these transistors should not get hot under most operating conditions.

If using the amp at +/-42V, a small heatsink should be used for Q4, as the dissipation will be quite a bit higher and the device will get very warm.

Before applying power, make sure that VR1 is set to maximum resistance to get minimum quiescent current.  This is very important, as if set to minimum resistance, the quiescent current will be very high indeed (probably enough to blow the output transistors!).


Construction

Since I have boards available for this amp, I will obviously suggest that these be used, as it makes construction much easier, and ensures that the performance specifications will be met.  All resistors should be 1/4W 1% metal film for lowest noise, with the exception of R9, R10 and R15 which should be 1W types, and R13, R14 must be 5W wirewound.

The bootstrap capacitor (C5) needs to be rated at at least 35V, but the other electrolytics can be any voltage you have available.  The trimpot (VR1) should ideally be a multiturn, but an ordinary single turn pot can be used.  Setting the current will be a little more difficult with a single turn pot, and they are not as reliable.

A pair of these amps will be quite happy with a 1oC/W heatsink for normal hi-fi use.  Consider using a fan if you are going to push the amp hard.  Remember - there is no such thing as a heatsink that is too big.


Basic Specifications

The following shows the basic measurement results ...
 
Gain 27dB
Input Impedance 24k 
Input Sensitivity 1.22V for 100W (8 ohms)
Frequency response 1 10Hz to 30kHz (-1dB) typical
Distortion (THD) 0.04% typical at 1W to 80W
Power (42V supplies, 8 ohm load) 2 .... 90W
Power (35V supplies, 8 ohm load) 3 70W
Power (35V supplies, 4 ohm load) 120W
Hum and Noise -73 dBV unweighted
DC Offset < 100mV

Notes

  1. The frequency response is dependent on the value for the input and feedback capacitors, and the above is typical of that when the specified values are used.  The high frequency response is fixed by C4, and this should not be changed.
  2. Operation into 4 ohm loads is not recommended with the 42V supplies.  Peak dissipation will exceed 110W in each output transistor, leaving no safety margin with typical inductive loads.  All supply voltages are at full power - your transformer may not be capable of maintaining regulation, so power may be slightly less than shown.
  3. This figure is typical, and is dependent on the regulation of the power supply (as are 1 and 2, above).  Worst case power with 8 ohm loads is about 50W, but the supply needs to be fairly ratty for the power to drop this low.
Four of these amps in a biamped arrangement will give you prodigious SPL, and is similar to the arrangement I am using.  Coupled with a Linkwitz-Riley crossover, the amplifiers can be mounted in the back of the speaker box, so only signal and power are needed for a complete system that will leave most commercial offerings for dead.


Powering Up

If you do not have a dual output bench power supply - Before power is first applied, temporarily install 22 Ohm 5 W wirewound "safety" resistors in place of the fuses. Do not connect the load at this time! When power is applied, check that the DC voltage at the output is less than 1V, and measure each supply rail.  They may be slightly different, but both should be no less than about 20V.  If widely different from the above, check all transistors for heating - if any device is hot, turn off the power immediately, then correct the mistake.

If you do have a suitable bench supply - This is much easier! Slowly advance the voltage until you have about +/- 20V, watching the supply current. If current suddenly starts to climb rapidly, and voltage stops increasing then something is wrong, otherwise, continue with testing. (Note: as the supply voltage is increased, the output voltage will decrease - down to about 2V, then quickly drop to near 0V. This is normal.)

Once all appears to be well, connect a speaker load and signal source (still with the safety resistors installed), and check that suitable noises (such as music or tone) issue forth - keep the volume low, or the amp will distort badly with the resistors still there if you try to get too much power out of it.

If the amp has passed these tests, remove the safety resistors and re-install the fuses. Disconnect the speaker load, and turn the amp back on. Verify that the DC voltage at the speaker terminal does not exceed 100mV, and perform another "heat test" on all transistors and resistors.

When you are satisfied that all is well, set the bias current.  Connect a multimeter between the collectors of Q7 and Q8 - you are measuring the voltage drop across the two 0.47 ohm resistors.  The desired quiescent current is 100mA, so the voltage you measure across the resistors should be set to 94mV +/-10mV.  The setting is not overly critical, but at lower currents, there is less dissipation in the output transistors.  Current is approximately 1.06mA / mV, so 100mV will be 106mA.

After the current is set, allow the amp to warm up (which it will), and readjust the bias when the temperature stabilises.  This may need to be re-checked a couple of times, as the temperature and quiescent current are slightly interdependent.  When you are happy with the bias setting, seal the trimpot with a dab of nail polish.
 
NOTE CAREFULLY If the temperature continues to increase, the heatsink is too small.  This condition will (not might - will) lead to the destruction of the amp.  Remove power, and get a bigger heatsink before continuing.  Note also that although the power transistors are mounted to the board, never operate the amp without a heatsink - even for testing, even for a short period.  The output transistors will overheat and will be damaged.

When all tests are complete, turn off the power, and re-connect speaker and music source.


Power Supply

Before describing a power supply, I must issue this ...
 
WARNING: Mains wiring must be done using mains rated cable, which should be separated from all DC and signal wiring.  All mains connections must be protected using heatshrink tubing to prevent accidental contact.  Mains wiring must be performed by a qualified electrician - Do not attempt the power supply unless suitably qualified.  Faulty or incorrect mains wiring may result in death or serious injury.

A simple supply using a 30-0-30 transformer will give a peak power of about 100W into 8 ohms, or 90W or so continuous.  This is influenced by a great many things, such as the regulation of the transformer, amount of capacitance, etc.  For a pair of amps, a 300VA transformer will be enough.  Feel free to increase the capacitance, but anything above 10,000uF brings the law of diminishing returns down upon you.  The performance gain is simply not worth the extra investment.

Figure 2
Figure 2 - Power Supply

For the standard power supply, as noted above I suggest a 300VA transformer.  For 115V countries, the fuse should be 6A, and in all cases a slow blow fuse is required because of the inrush current of the transformer.

C1 must be rated for 240V AC (or 120V AC) operation - do not use standard 250V DC caps under any circumstance, as they will fail, and R1 will explode!  This is not intended as humour - this is fact!  C1 and R1 may be omitted in most cases, and if you cannot get a mains rated capacitor I suggest that you don't install these components.

The supply voltage can be expected to be higher than that quoted at no load, and less at full load. This is entirely normal, and is due to the regulation of the transformer. In some cases, it will not be possible to obtain the rated power if the transformer is not adequately rated.

The bridge rectifier should be a 35A type, and filter capacitors must be rated at a minimum of 50V.  Wiring needs to be heavy gauge, and the DC must be taken from the capacitors  - not from the bridge rectifier.


IndexReturn to Projects Index Page
ESP HomeBack to Home Page
 
Copyright Notice. This article, including but not limited to all text and diagrams, is the intellectual property of Rod Elliott, and is Copyright  2000. Reproduction or re-publication by any means whatsoever, whether electronic, mechanical or electro- mechanical, is strictly prohibited under International Copyright laws. The author (Rod Elliott) grants the reader the right to use this information for personal use only, and further allows that one (1) copy may be made for reference while constructing the project. Commercial use is prohibited without express written authorisation from Rod Elliott.
Page Created and Copyright  Rod Elliott  26 Sep 2000